91网

科系导航
当前位置: 91网>>隐藏栏目>>招聘就业>>招聘>>正文
招聘

【10.19招聘会】国网能源研究院有限公司2022年校园招聘
2021-10-16 就业信息发布 

面试时间:10月19日  14:00-19:00

面试地点:躬行楼 3-5007

 企业简介    

       国网能源研究院有限公司是国家电网有限公司的智库机构和软科学研究单位,承担理论创新、战略创新和管理创新的研究职责,主要为国家电网公司战略决策和运营管理提供智力支撑,同时为政府政策制定和能源电力行业发展提供咨询服务。主要业务范围涵盖能源电力发展与能源经济研究、能源体制机制与政策研究、电网发展与管理决策支撑研究、企业发展与管理决策支撑研究4大研究领域,涉及能源电力发展战略与规划、企业发展战略与规划研究等40个专业研究方向。按照国家电网公司发展战略部署,国网能源院确立了建成世界一流企业高端智库的战略目标。

      国网能源院于2009年正式成立,前身可以追溯到1984年成立的北京水利电力经济研究所。经过多年积累,研究实力在国内能源电力软科学研究机构中名列前茅。入选国家能源局首批研究咨询基地,成为央企智库联盟首届理事长单位支撑机构。连续3年入围“中国智库影响力排名”榜单。连续2年入选“全球最佳科技政策研究智库”榜单,全球总排名71,在上榜中国智库中名列第3。

       国网能源院自成立以来承担国家电网公司重大研究项目2000余项,国家部委等部门委托的重大研究课题300余项,共获得国家电网公司、各类行业协会、省部级及以上研究奖项400余项次,获奖层次与水平逐年提升,研究成果得到多方认可,成效显著。能源电力发展规划、综合能源服务、清洁能源发展、电力供需预测、输煤输电综合比较、体制机制与企业管理创新等方面的研究成果与观点,经国家电网公司上报,得到有关领导批示,为我国能源和电力行业的科学发展做出了积极贡献。

       国网能源院拥有一支以电力专业为主、多学科交叉融合的复合型高素质人才队伍,研究咨询人才队伍学历和职称层次较高、研究能力较强、专业特色鲜明。博士硕士占比超过90%,高级职称占比超过50%,研究人员占比超过75%,形成了由首席专家、各研究领域资深专家、高级专家、专家等各层级研究咨询人员构成的人才梯队,汇聚包括国务院特贴专家等在内的领军人才,数名专家进入政府部门和行业协会重要政策咨询委员会。拥有能源电力价格理论与预测、经济与能源供需分析预测、适应高比例新能源的电力规划等3支公司级科技攻关团队。

福利待遇

1.优越的薪资待遇

       具有竞争力的薪资体系及完备的保险计划(五险一金、补充医疗保险、企业年金等)。

2.畅通的上升通道

       建立了“领导职务+职员职级+岗位”职业发展三通道、青年员工导师制、青年英才工程等员工发展机制及完备的教育培训体系,助力青年员工成长。

3.完善的生活配套

        提供工作餐及覆盖全城的通勤班车,为京外单身新员工提供公寓(3年)。拥有羽毛球馆、篮球场、健身房、舞蹈室、心理咨询室等完备的配套设施。

4.丰富的文体活动

        职工工会设有摄影社、书画社、舞蹈社、文学社、国学社等5个职工社团,羽毛球、乒乓球、篮球兴趣小组,举办职工文化成果展演、家庭日、联谊会、植树节、运动会、羽毛球赛、乒乓球赛、篮球赛、长跑节等文体活动。

5.其他职工福利

       职工体检、带薪休假等。

招聘安排

1.招聘条件

    (1)硕士研究生学历及以上,截至2022年6月30日,博士不超过34周岁、硕士不超过28周岁。

    (2)国内院校学生应为2022年应届毕业生,留学生应2021年7月1日至2022年6月30日取得学位证,2022年8月31日前获得教育部学历学位认证。

    (3)遵守国家法律法规,品行端正,作风严谨,勤奋敬业,身体健康;

    (4)有较强的沟通表达能力、研究写作能力及团队协作意识;

    (5)学习成绩优秀,具有与报名应聘专业相关工作实习经历者优先。 

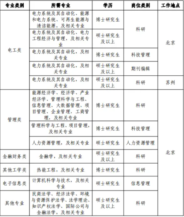
 2.专业需求

 

校园宣讲当天安排面试,面试成绩优秀者可获得实习考察资格。

3.报名方式

    国家电网有限公司人力资源招聘平台是应聘者报名的唯一渠道,具体报名时间以平台通知为准。报名网址://zhaopin.sgcc.com.cn

企业网址://www.sgeri.sgcc.com.cn